領証醫材顧問
  • ( )
    • 繁中
    • EN
    CLOSE
  • 關於領証
    • 回上一頁
    • 公司簡介
    • 經營團隊
    • 學經歷/榮譽/證書
  • 專業服務
    • 回上一頁
    • QMS/ISO 13485 申請認證輔導
    • GDP/QSD 申請代辦輔導
    • 台灣TFDA醫材許可證註冊輔導
    • 美國FDA QMSR/510k/PMA 申請註冊輔導
    • 歐盟CE MDR/IVDR申請輔導
    • 日本/東南亞/各國許可證註冊
    • 醫材臨床試驗及臨床評估(CRO)
      • 回上一頁
      • 臨床試驗報告輔導或撰寫
      • 醫材臨床試驗計畫輔導
    • ESG永續經營輔導
      • 回上一頁
      • ESG 永續報告書
      • ISO 14001 環境管理系統
      • ISO 14064-1 組織碳盤查
      • ISO 14067 產品碳足跡
      • ISO 50001 能源管理系統
  • 各國醫材法規
    • 回上一頁
    • 台灣TFDA
    • 美國FDA
    • 中國NMPA
    • 歐盟MDR
    • 東協ASEAN
  • 最新消息
  • 聘任顧問
  • 聯絡我們
  • ( )
    • 回上一頁
    • 繁體中文
    • English
  • Copyright © 2017 MIRACLE

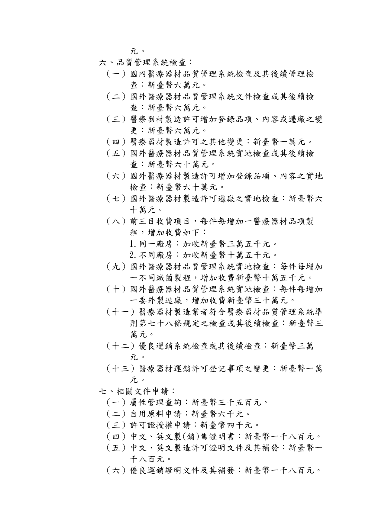
台灣TFDA 訂定「醫療器材行政規費收費標準」

  • 首頁
  • 最新消息
  • 法規新訊/修訂
最新消息
  • 法規新訊/修訂
  • 課程新訊

TFDA醫療器材行政規費收費標準TFDA查驗登記及臨床試驗申請行政規費
TFDA品質管理系統檢查申請行政規費TFDA 委託製造申請及專案申請行政規費
資料來源:https://www.fda.gov.tw/TC/siteListContent.aspx?sid=11652&id=36496

回上層

領証顧問 ‧ 提供您完善的法規輔導與註冊服務

02-29992958
02-29992958
license678@gmail.com  /   ys.shih41@gmail.com
434 台中市龍井區藝術街81巷8號2樓
241 新北市三重區重新路5段609巷14號10樓之6

醫材許可證代辦 品質系統輔導 臨床評估臨床試驗 ESG 環境管理系統 醫材法規顧問
MDR / FDA 510k / ISO 13485 / QMS / QSD / QMSR / GDP /  AI 人工智慧軟體   

領証生醫

提供您完善醫材輔導/註冊服務

02-29992958
02-29992958
license678@gmail.com
ys.shih41@gmail.com
434 台中市龍井區藝術街81巷8號2樓
241 新北市三重區重新路5段609巷14號10樓之6

領証生醫

提供您完善醫材輔導/註冊服務

02-29992958
02-29992958
license678@gmail.com
ys.shih41@gmail.com
434 台中市龍井區藝術街81巷8號2樓
241 新北市三重區重新路5段609巷14號10樓之6
 
加入領証生醫專頁
Designed by 米洛網頁設計
採用全球最先進SSL 256bit 傳輸加密機制
建議使用Chrome、Firefox、Safari
最新版本瀏覽